Használati útmutató Xantech ML95K
Olvassa el alább 📖 a magyar nyelvű használati útmutatót Xantech ML95K (8 oldal) a Vevő kategóriában. Ezt az útmutatót 13 ember találta hasznosnak és 7 felhasználó értékelte átlagosan 4.3 csillagra
Oldal 1/8

INSTALLATION INSTRUCTIONS
ML95K
Micro Link™ Peep-Hole Style
Extended Range
Plasma\LCD\LED\CFL Friendly
IR Receiver
1
DESCRIPTION
The Micro Link IR Receiver is a small peep-hole style infrared repeater
assembly. The Micro Link IR Receiver is equipped with a 7-foot cable and a
3.5mm stereo mini plug, which is plugged directly into the “IR RCVR” jack on
the connecting block, such as the models 789-44, CB60, and 791-44. The
Micro Link IR Receiver is primarily intended for use in installations where the
connecting block is within reach of its 7-foot cable – as when installing the
Micro Link IR Receiver in a cabinet where the controlled equipment is behind
closed doors.
FEATURES
• Small size; mounts in 1/2” diameter hole. 2 inches deep (50mm).
• Quick-Connect 3.5mm Stereo Mini Plug on 7ft. cable for direct plug-in to
Xantech Connecting Blocks.
• Works in normal 3-wire mode (12VDC, IR, GND).
• Green Talkback LED for System Verification.
• Includes 789-44 Connecting Block, Power supply, and four 283D emitters
for easy system installation.
SPECIFICATIONS
• Infrared modulation frequency bandwidth: 25 – 60 kHz.
• IR reception range: Up to 120 feet, depending on remote control output
strength and ambient conditions.
• Reception angle: 55 degrees off axis for 50% range reduction.
• Cable requirements: 3-conductor. Use 24 gauge up to 200’, 22 gauge up
to 600’ 20 gauge up to 2000’, 18 gauge up to 5000’ – unshielded OK.
• Max. transmission length: 1 mile using 18 gauge wire.
• Maximum current output: 100mA
• Drives IR emitters through Xantech Connecting Blocks, Controllers, etc.
• Dimensions: 0.7” diameter x 2.2” deep (18mm x 56mm).
• Power requirements: +12VDC, 20mA.

2
INSTALLATION
QUICK-START
A typical system will use an IR receiver, several emitters, and a power supply
all connected to a connecting block.
1. Connect the IR receiver to the “IR RCVR” port on the connecting
block. The ‘red’ connector is installed to the ‘red’ plug.
Note: In some extended distances, additional 3-conductor may be required and can be
connected to the terminals on the connecting block.
2. Connect the Emitters to the connecting block. The ‘yellow’ connector
is installed to the ‘yellow’ plug.
3. Connect the power supply to the connecting block.
4. Installation complete
MOUNTING
Drill a 1/2” hole in any surface, such as a cabinet panel. Pass the lead and the
body of the ML95 through the hole and secure from the rear with the nut
(supplied).
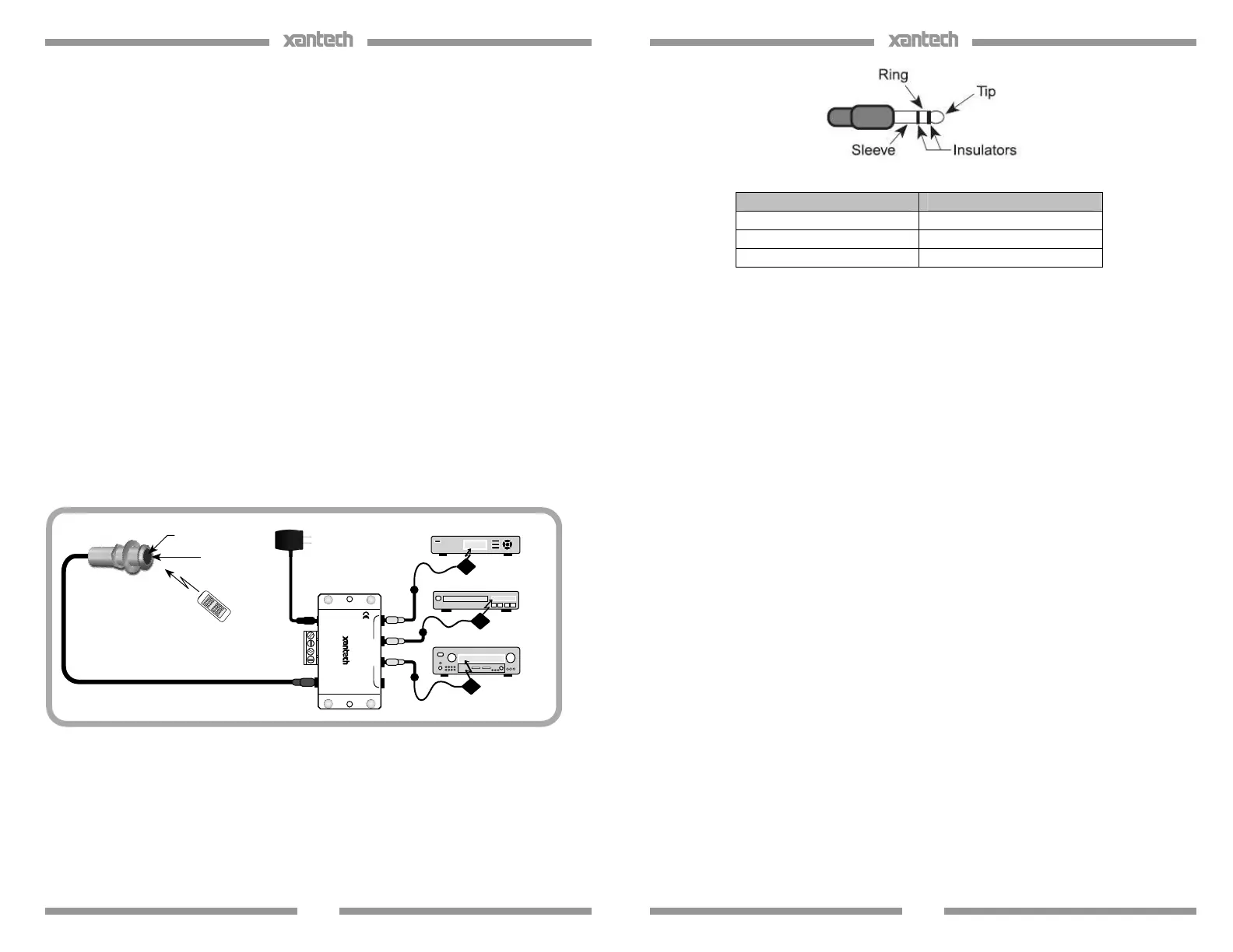
LOCAL SYSTEM APPLICATION
In this system a 283D Blink-IR Designer Emitter is shown connected to the
“OUT” jack. If expansion beyond two emitters is required, use the included
Xantech 789-44 Connecting Block.
CABLE CONNECTIONS
ML95s may also be used where the 7-foot cable is not long enough. Simply
cut off the mini plug, strip the leads and splice them to a 3-conductor
extension cable with a terminal block or other means. Then connect the
extension cable to the 3- or 4-terminal block on the connecting block.
ML Series
IR Receivers
To 120 VAC
(unswitched)
781ERGPS
789-44
Connecting Block
Hand Held
Remote
A/V Receiver
DVD
IR Photodiode
Talkback LED
Satellite Receiver
283D Emitter
12VDC
+12VDC
GND
STATUS
IR IN
EMITTERS
IR
RCVR
789-44
CONNECTING BLOCK
®
283D Emitter
283D Emitter
3
3.5mm mini plug Signal Name
TIP SIGNAL
RING GROUND
SLEEVE +12VDC
The 3-conductor inter-room cable (24 gauge up to 200’, 22 gauge up to 600’,
20 gauge up to 2000’, 18 gauge up to 5000’), is run to the main room.
While it is possible to make wired connections without the connecting block, it
is not recommended. The connecting block reduces installation time, helps to
eliminate errors, allows easy troubleshooting and permits easy system
upgrades later, if needed.
PLACEMENT
The IR receiver should be located so that it is not directly facing a light source
such as lamps or displays (standard, LCD, and Plasma). When mounted near
a display, it should be flush to the display and away from light reflections that
may occur.

4
LARGE SYSTEM APPLICATION
The ML95 IR receiver is compatible with all Xantech Connecting Blocks.
Different connecting blocks are provided for application specific situations. For
instance, in the diagram below, an optional 791-44 connecting block is used
to control several components.
To 120 VAC
(unswitched)
Emitter
Emitter
Controlled Equipment
(mounted behind
closed cabinet doors)
Emitter
Emitter
Satellite Receiver
VCR
AVReceiver
CD Changer
Cassette Deck
ML Series
IR Receivers
Hand Held
Remote
IR Photodiode
Talkback LED
791-44
Amplified
Connecting Block
+12 VDC
GN D
EMITTERS
12VDC
HIGH
IR
OUT
STATUS
IR I N
IR
RCVR
791- 44
AMPLIFIE D
CONNECTING BLOCK
®
781ERGPS
Emitter
5
1.
Micro-Link (ML) IR Receiver Kit
DESCRIPTION
The ML Series Kit comes with everything needed for a complete IR repeater
system. With a Xantech IR Kit, equipment can now be concealed for clean
room design. In addition, a centralized IR receiver means there is only one IR
target resulting in improved remote control interaction. Featuring color-coded
connectors, a Xantech IR Kit is now an easy to install, and allows a worry-free
installation.
INCLUDED ITEMS
ITEM A: (1) ML Series IR Receiver
ITEM B: (1) 784-44 Connecting Block
Termékspecifikációk
Márka: | Xantech |
Kategória: | Vevő |
Modell: | ML95K |
Szüksége van segítségre?
Ha segítségre van szüksége Xantech ML95K, tegyen fel kérdést alább, és más felhasználók válaszolnak Önnek
Útmutatók Vevő Xantech
27 Augusztus 2024
26 Augusztus 2024
26 Augusztus 2024
24 Augusztus 2024
24 Augusztus 2024
19 Július 2024
19 Július 2024
Útmutatók Vevő
- Vevő Dahua Technology
- Vevő Helix
- Vevő Omnitronic
- Vevő ART
- Vevő Hirschmann
- Vevő Nexa
- Vevő Ground Zero
- Vevő Thorens
- Vevő Hotone
- Vevő TOA
- Vevő NuPrime
- Vevő Homecast
- Vevő TIC
- Vevő AudioSource
- Vevő Marshall
Legújabb útmutatók Vevő
9 Április 2025
9 Április 2025
5 Április 2025
5 Április 2025
2 Április 2025
2 Április 2025
2 Április 2025
31 Március 2025
31 Március 2025
30 Március 2025